依据《高等教育自学考试暂行条例》(国发〔1988〕15号)、《中华人民共和国行政许可法》、《湖南省行政程序规定》、湖南省高等教育自学考试委员会关于印发《湖南省高等教育自学考试考籍管理工作细则》的通知等相关文件规定,对补办毕业证明书和毕业生登记表证明书做出以下规定。
一、查询方式:湖南高等教育自学考试自助服务系统(以下简称自助服务系统)http://zikao.hneao.cn/net/查询。
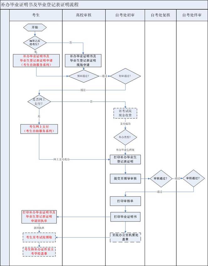
二、办理时间:
省自考办集中受理时间为考生缴费后3至5个工作日(不包括及高校审核时间及主考院校盖章时间)。
三、办理流程:
1.网上申请:2006年之后毕业的考生直接登录自助服务系统填写“补办毕业证申请单”并提交主考公司进行审核(2006年之前的考生请携带相关材料到主考院校申请,由主考院校进行网上提交)。
2.网上缴费:自助服务系统显示主考公司审核和省自考处考籍管理人员初审通过后,考生进行网上支付(收费180元,依据湘价教〔2013〕9号文件)。2006年之前毕业的考生,可到湖南省教育考试院考籍管理人员112办公室(地址:长沙市岳麓区潇湘中路271号)开单后到财务室(232)现场缴费办理。
3.查询领取:网上支付成功后,如果查询审核状态是“自考处终审通过”,则可以在此界面打印《回执单》并准备好材料到湖南省教育考试院112办公室领取。咨询预约电话:0731-88090245
四、相关材料:
(1)毕业证书原件遗失:
a.请在市(州)级以上公开发行的报刊刊登的遗失启事,并携带刊报的原件;
b.携带毕业生登记表原件(有人事部门档案专用公章的复印件也可以),留存复印件;
c.提供免冠寸照一张;
d.出示有效证件,需要验证原件,留存复印件;
(2)毕业生登记表(档案)遗失:
a.携带毕业证原件(留存复印件);
b.2006年之前毕业的考生请让主考院校工作人员帮忙复印毕业生花名册(也可以到主考院校的档案馆复印);
c.提供免冠寸照一张;
d.出示有效证件,需要验证原件,留存复印件;
(3)毕业证书原件及毕业生登记表(档案)均遗失:
a.请在市(州)级以上公开发行的报刊刊登的遗失启事,并携带刊报的原件;
b.携带毕业证、毕业生登记表的相关复印件;
c.提供免冠寸照两张;
d.出示有效证件,需要验证原件,留存复印件;
(4)委托他人代办需要出具亲笔签字的委托书原件和被委托人有效证件原件留存复印件;
湖南省高等教育自学考试毕业证明书和毕业生登记表证明书办理流程图
